ŢfԒOLѮcjY
ݐŢf饬ԒOLѮcjYܐޕhWؐ
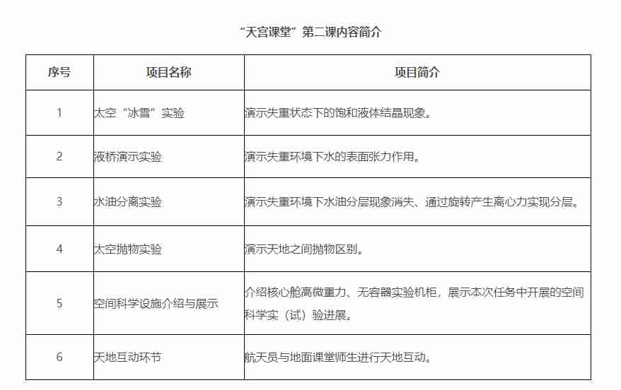
ݐݪqäђ{֤ޡLѮcjʴ~32315:40IädBV}qI_ԒzCgߕ_wߵƕdNtġoǴޤq^Nhġo}\
ݐݥ[dǴ_~ەєHѧDġoޥzIGMܤdLMtQ߸AMtQߕVrftQߤdJtQޤidB̴\]o(ǴeA)ޣQI{dB̴\]ŐEy֔e@oML̴\at}LѫaY
ݐwvڥO

ݐŢf饬ԒOLѮcjYܐޕhWؐ
ݐݪqäђ{֤ޡLѮcjʴ~32315:40IädBV}qI_ԒzCgߕ_wߵƕdNtġoǴޤq^Nhġo}\
ݐݥ[dǴ_~ەєHѧDġoޥzIGMܤdLMtQ߸AMtQߕVrftQߤdJtQޤidB̴\]o(ǴeA)ޣQI{dB̴\]ŐEy֔e@oML̴\at}LѫaY
ݐwvڥO
