
中央企業應交利潤收取比例分類表

中央企業應交利潤收取比例分類表

中央企業應交利潤收取比例分類表
新華網消息 財政部網站6日消息,為貫徹落實黨的十八屆三中全會及《國務院批轉發展改革委等部門關于深化收入分配制度改革若幹意見的通知》關于提高國有資本收益收取比例,更多用于保障和改善民生的精神,財政部決定從2014年起,適當提高中央企業國有資本收益收取比例。此前上繳比例為5-15%不等。
2013年2月,《國務院批轉發展改革委等部門關于深化收入分配制度改革若幹意見的通知》提出,擴大國有資本收益上交范圍;適當提高中央企業國有資本收益上交比例,“十二五”期間在現有比例上再提高5個百分點左右,新增部分的一定比例用于社會保障等民生支出。
十八屆三中全會《中共中央關于全面深化改革若幹重大問題的決定》明確提出了劃撥部分國有資本充實社會保障基金的量化目標,即2020年國有資本收益上繳公共財政的比例要提高到30%,更多地用于保障和改善民生。
關于進一步提高中央企業國有資本收益收取比例的通知
財企[2014]59號
國資委、教育部、農業部、工業和信息化部、衛生計生委、新聞出版廣電總局、體育總局、文資辦、民航局、貿促會、中國煙草總公司、中國郵政集團公司等有關中央國有資本經營預算單位:
為貫徹落實黨的十八屆三中全會及《國務院批轉發展改革委等部門關于深化收入分配制度改革若幹意見的通知》(國發〔2013〕6號)關于提高國有資本收益收取比例,更多用于保障和改善民生的精神,經研究,決定從2014年起,適當提高中央企業國有資本收益收取比例。現將有關事項通知如下:
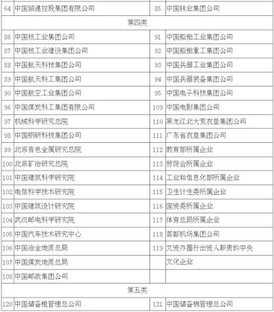
一、國有獨資企業應交利潤收取比例在現有基礎上提高5個百分點,即:第一類企業為25%;第二類企業為20%;第三類企業為15%;第四類企業為10%;第五類企業免交當年應交利潤(企業分類名單詳見附件)。符合小型微型企業規定標準的國有獨資企業,應交利潤不足10萬元的,比照第五類企業,免交當年應交利潤。
二、國有控股、參股企業國有股股利、股息,國有產權轉讓收入,企業清算收入和其他國有資本收益,仍按照有關經濟行為的財務會計資料執行。
三、事業單位出資企業國有資本收益收取政策,按照《財政部關于中央級事業單位所屬國有企業國有資本收益收取有關問題的通知》(財企〔2013〕191號)執行,收益收取比例提高至10%。
四、請各預算單位組織所屬企業做好國有資本收益申報上交工作,確保國有資本收益的及時足額入庫。
財政部
2014年4月17日
[責任編輯: 楊麗]